威廉希尔
全部
标题
内容
威廉希尔
集团概况
集团简介
领导团队
群团组织架构
集团荣誉
建设资质
交通建设
企业开展
新闻中心
企业文化
依法治企
党建群团
党群工作
党史学习教育
所属企业
您现在的位置:
威廉希尔
>> 招标采购 >> 正文
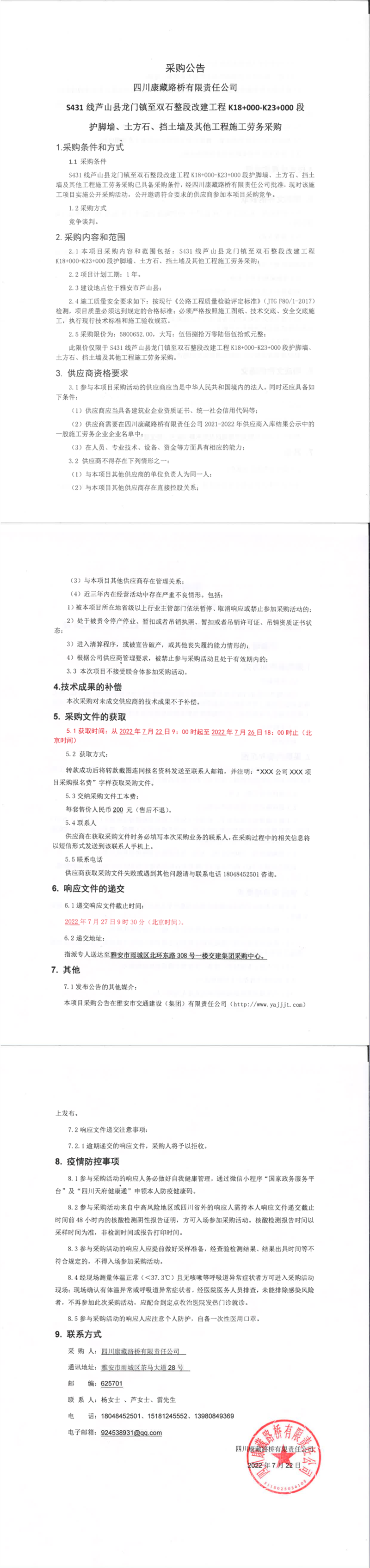
四川康藏路桥有限责任公司S431线芦山县龙门镇至双石整段改建工程K18+000-K23+000段护脚墙、土方石、挡土墙及其他工程施工劳务采购
【发布日期:2022-07-22】
【字号:
大
中
小
】 【
关闭此页
】
上一篇
:
四川康藏路桥有限责任公司省道104线雨城区坪石至回龙(洪雅界)段改建工程项目将军坡隧道施工劳务采购公告
|
下一篇
:
四川康藏路桥有限责任公司G318线成都界至雨城段新改建项目名山段钢筋加工设备和拌合站环保设备采购项目(第二次)包件1竞价结果公示
版权所有 雅安市交通建设(集团)有限责任公司
地址:雅安市雨城区北环东路306号 集团公司办公室电话:0835-5897853
技术支持:北纬网(0835-2350262) 蜀ICP备18001252号 川公网安备 51180202511905号
分享按钮